Skip to main content
Side panel
Home
Calendar
Обеспечение образовательного процесса
Каталог курсов
More
Sitewide search
Search
Close
Perform search
Toggle search input
English (en)
Русский (ru)
English (en)
You are currently using guest access
Log in
Home
Calendar
Обеспечение образовательного процесса
Каталог курсов
Expand all
Collapse all
Open course index
Open block drawer
Электроника в управляющих устройствах
Лекционные занятия
5_Биполярные транзисторы. Характеристики АТСб-23-1
5_Биполярные транзисторы. Характеристики АТСб-23-1
Completion requirements
Opened:
Wednesday, 1 October 2025, 9:00 AM
Выполнить 1.10.2025
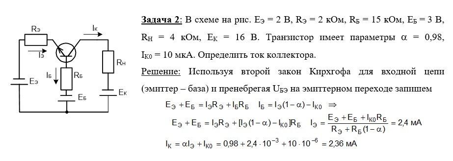
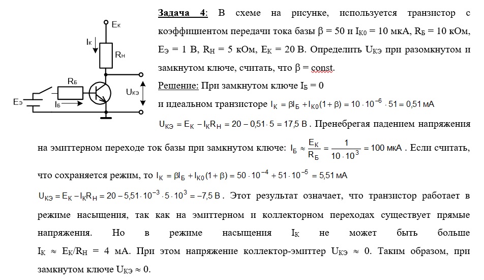
Примеры решения задач
Вопрос
You have completed 0% of the lesson
0%