2_Стабилитрон АТСб-23-1
Выполнить до 17.09.2025
Стабилитроны
Это полупроводниковые диоды, работающие в режиме лавинного пробоя. При обратном смещении p-n–перехода полупроводникового диода возникает электрический лавинный пробой. При этом в широком диапазоне изменения тока через диод напряжение на нем меняется очень незначительно. Для ограничения тока через стабилитрон последовательно ним включают сопротивление. Если в режиме пробоя мощность, расходуемая в нем, не превышает предельно допустимую, то в таком режиме стабилитрон может работать неограниченно долго. На рисунке а показано схематическое изображение стабилитронов, а на рисунке б приведены их вольт – амперные характеристики.

Напряжение стабилизации стабилитронов зависит от температуры. На рисунке б штриховой линией показано перемещение вольт–амперных характеристик при увеличении температуры. Очевидно, что повышение температуры увеличивает напряжение лавинного пробоя при UСТ > 5 В и уменьшает его при UСТ < 5 В. Иначе говоря, стабилитроны с напряжением стабилизации больше 5 В имеют положительный температурный коэффициент напряжения (ТКН), а при UСТ < 5 В – отрицательный. При UСТ = 6...5 B ТКН близок к нулю.
Иногда для стабилизации напряжения используют прямое падение напряжение на диоде. Такие приборы в отличие от стабилитронов называют стабисторами. В области прямого смещения p-n–перехода напряжение на нем имеет значение 0,7...2 В и мало зависит от тока. В связи с этим стабисторы позволяют стабилизировать только малые напряжения (не более 2 В). Для ограничения тока через стабистор последовательно с ним также включают сопротивление. В отличие от стабилитронов при увеличении температуры напряжение на стабисторе уменьшается, так как прямое напряжение на диоде имеет отрицательный ТКН. Схема включения стабилитрона приведена на рисунке а, а стабистора – на рисунке б.

Рис. Схема включения а) стабилитрона и б) стабистора
Приведенный выше характер температурной зависимости напряжения стабилитронов обусловлен различным видом пробоя в них. В широких переходах при напряженности поля в них до 5×104 В/см имеет место лавинный пробой. Такой пробой при напряжении на переходе >6В имеет положительный температурный коэффициент.

Рис. Зависимость температурного коэффициента от напряжения стабилизации
В узких переходах при большой напряженности электрического поля (более 1,4×106 В/см) наблюдается пробой, который называется зенеровским. Такой пробой имеет место при низком напряжении на переходе (менее 5 В) и характеризуется отрицательным температурным коэффициентом. При напряжении на переходе от 5 до 6 В одновременно существуют оба вида пробоя, поэтому температурный коэффициент близок к нулю.
График зависимости температурного коэффициента ТКНСТ от напряжения стабилизации UСТ приведен на рисунке.
Основными параметрами стабилитронов являются:
– напряжение стабилизации UСТ;
– температурный коэффициент напряжения стабилизации ТКНСТ;
– допустимый ток через стабилитрон IСТ.ДОП;
– дифференциальное сопротивление стабилитрона rСТ.
Кроме того, для импульсных стабилитронов нормируется время включения стабилитрона tВКЛ, а для двухсторонних стабилитронов нормируется несимметричность напряжений стабилизации ΔUСТ = UСТ1 - UСТ2.
Дифференциальное сопротивление стабилитрона – это параметр, который характеризует наклон вольт - амперной характеристики в области пробоя. На рисунке а приведена линеаризованная характеристика стабилитрона, с помощью которой можно определить его дифференциальное сопротивление и построить схему замещения, приведенную на рисунке б.

Рис. Линеаризованная характеристика стабилитрона а) и его схема замещения б)
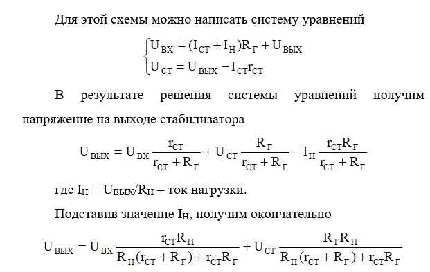
Используя приведенную на рисунке б схему замещения, можно рассчитать простейший стабилизатор напряжения, изображенный на рисунке а. Заменяя стабилитрон его схемой замещения, получим расчетную схему, изображенную на рисунке б.

Рис. Схема а) простейшего стабилизатора U и б) схема замещения

Из выражения следует, что выходное напряжение стабилизатора зависит от напряжения на входе стабилизатора UBX, сопротивлений нагрузки RН и RГ ограничения тока, а также параметров стабилитрона UСТ и rСТ.
Условное обозначение стабилитрона включает: материал полупроводника (К – кремний); обозначение подкласса стабилитронов (букву С); цифру, указывающую на мощность стабилитрона; две цифры, соответствующие напряжению стабилизации, и букву, указывающую особенность конструкции или корпуса. Например, стабилитрон КС168А соответствует маломощному стабилитрону (ток менее 0,3 А) с напряжением стабилизации 6,8 В, в металлическом корпусе.
Кроме стабилизации напряжения стабилитроны также используются для ограничения импульсов напряжения и в схемах защиты различных элементов от повышения напряжения на них.