10_Применение операционных усилителей (ОУ) АТСб-23-1
Требуемые условия завершения
Выполнить 12.11.25
конспект выложить ниже
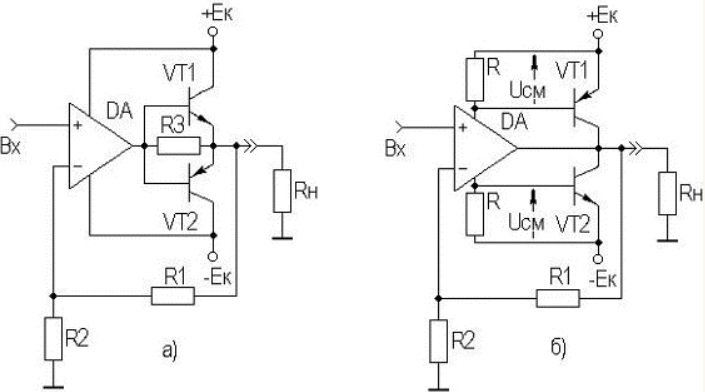
Усилители мощности
Широкое применение находят УМ, у которых в качестве предварительных каскадов применены операционные усилители.
