Skip to main content
Side panel
Home
Calendar
Обеспечение образовательного процесса
Каталог курсов
More
Sitewide search
Search
Close
Perform search
Toggle search input
English (en)
Русский (ru)
English (en)
You are currently using guest access
Log in
Home
Calendar
Обеспечение образовательного процесса
Каталог курсов
Expand all
Collapse all
Open course index
Open block drawer
Электроника в управляющих устройствах
Лекционные занятия
Лекция 1 - Особенности полупроводниковых материало...
Лекция 1 - Особенности полупроводниковых материалов (по сравнению с металлами и изоляторами) АТСб-23-1
Completion requirements
Выполнить до
17.09.2025
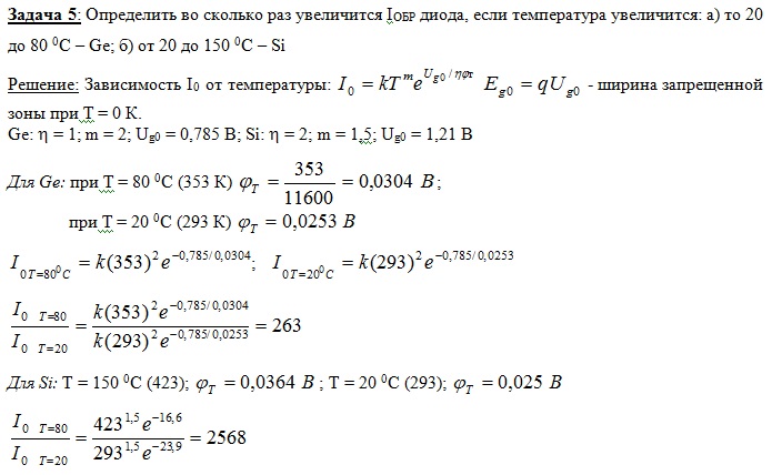
Задача 5
Задача для самостоятельного решения
You have completed 0% of the lesson
0%