8_Однофазные выпрямители зАТСб-20-1
Однополупериодный выпрямитель
Схема с одним диодом (рис.1), питаемая от сети переменного тока, работает как однополупериодный выпрямитель, так как энергия из сети переменного тока передаётся в нагрузку в течение одной половины периода переменного напряжения, когда анод диода положителен относительно катода.

Рис.1. Однополупериодное выпрямление:
а) схема однополупериодного выпрямителя; б) статическая и динамическая характеристики диода; в) осциллограммы входного напряжения и выходного тока
Прямое сопротивление диода Rпр. не является величиной постоянной. Если последовательно с диодом включено сопротивление R, полное сопротивление цепи будет равно R + Rпр., а её вольт-амперная динамическая характеристика будет значительно более линейна, чем характеристика одного диода. Для упрощения анализа усреднённое сопротивление диода будем считать постоянным, что, конечно, внесёт небольшую ошибку. Величина может быть определена по наклону прямой линии, проходящей через начало координат и точку, соответствующей максимальному току диода.
Ток в цепи диода при напряжении на входе u=Umsinωt будет равен: 
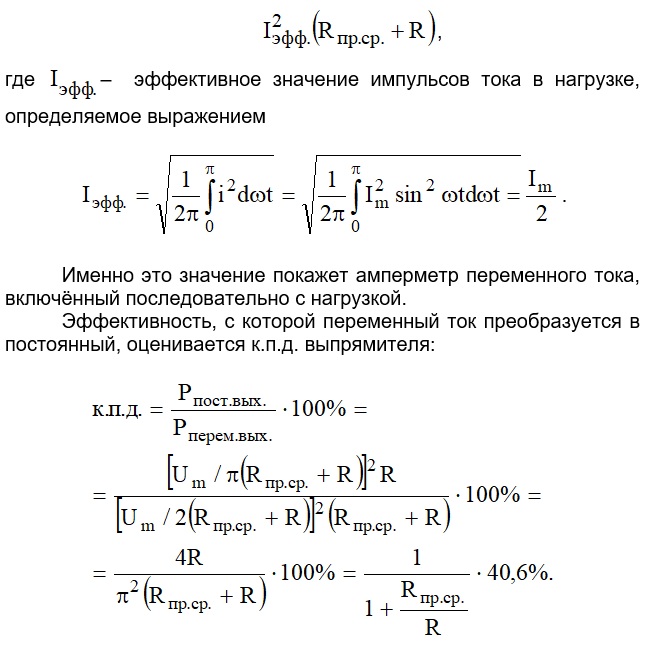
т.е ток будет иметь вид импульсов в виде половины синусоиды (рис.1 в). Средний ток в цепи может быть найден интегрированием:

Постоянное напряжение на нагрузке R будет равно U== Um/π - IсрRпр.ср
При отсутствии нагрузки Iср= 0 и постоянное напряжение на выходе выпрямителя будет равно Um/π. С увеличением тока нагрузки постоянное напряжение на ней линейно уменьшается из-за падения напряжения на диоде, равного IсрRпр.ср.
Мощность переменного тока, снимаемая с трансформатора, равна

Таким образом, при однополупериодном выпрямлении присутствие переменных гармоник тока, частота самой большой из которых равна частоте сети, ограничивает максимально возможный к.п.д. величиной 40,6%.
Цепи, которые разделяют постоянную и переменные составляющие тока на выходе выпрямителя и не допускают выделения переменных составляющих в нагрузке, называются фильтрами. Фильтры могут увеличить к.п.д. выпрямителя теоретически до 100% и позволяют получить “сглаженный” постоянный ток в нагрузке с небольшими переменными составляющими.
В однополупериодном выпрямителе в отрицательный полупериод, когда диод не проводит, к нему приложено обратное напряжение, равное в схеме без фильтра и до в схеме с фильтром. Выпрямительный диод должен выдерживать это напряжение.